本文来源于SusMat,欢迎浏览!
将过氧化氢(H2O2) 合成与氧化性有机化合物合成这两种反应整合入由半导体所主导的协同性·光氧化还原反应,因仅需要太阳光作为能量来源即可同时生成H2O2和增值化合物,而具有了极大的应用前景。此类光催化策略可称之双功能光催化,意在通过合理地选择牺牲性媒介的情况下便可实现同步H2O2和增值化合物的生产,同时也许诺了一个低碳排放,绿色且可持续性的有机物合成途径。双功能光催化和传统的单功能光催化不同的地方在于牺牲性媒介的反应产物是否为相对高工业价值的化合物。于此类双功能光催化系统而言,光催化剂和反应环境的设计思路扮演了极为重要的角色。厦门大学马来西亚分校王伟俊教授团队就协同性光氧化还原反应以同步合成H2O2和增值化合物这一研究方向进行分析和概括,重点阐述光催化剂的制备和设计,氧化还原反应机理和反应途径的识别。文末对这一研究领域所面对的挑战和未来进行了总结和展望。该工作以“Synergistic redox reactions toward co-production of H2O2 and value-added chemicals: Dual-functional photocatalysis to achieving sustainability”为题发表在SusMat期刊上(DOI: 10.1002/sus2.192)。
图1 协同性·光·氧化还原反应概述图。
我们摘取文章中的几部分重点内容进行介绍:
01
反应途径的识别
计算分析和仪器分析在协同性·光·氧化还原反应途径的识别扮演重要角色。例,光催化剂的表面电子结构的初步理论分析可通过密度泛函理论获得,并由此得知重要的反应中间体(羟自由基,·OH和超氧化物自由基,·O2-或·OOH)的吉布斯自由能和其演化倾向。在通过共同解读计算分析和后续的仪器分析(例:in-situ DRIFTS获取有机官能团的动态演化;EPR捕获羟自由基和超氧化物自由基;RDE获取平均电子传递数;RRDE获取H2O2的生成选择性)的结果便可得知光催化剂的反应机理和进行反应途径的识别。这一策略在光催化剂同时行使两电子氧还原(2e- ORR)与选择性有机物氧化反应尤其实用。
图2(a)通过in-situ DRIFTS获得的有机官能团的动态演化;EPR在捕获(b)羟自由基和(c)超氧化物自由基时所展示的图谱;(d)在RDE进行线性扫描伏安法(LSV)所获电流密度-电势图和平均电子传递数(内嵌图,实为Koutecky-Levich plot);(e)RRDE获取的H2O2的生成选择性。
02
产物的定量分析
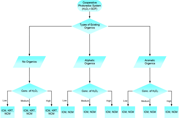
有机物的定量分析一般可通过液相或气相色谱法进行,但在有机物产物存在的情况下,H2O2的定量分析会受到一定程度的干扰。此时,采用正确的分析法能有效避免错误的产量报告。这里我们具体分析了几种常用的H2O2定量分析法,并比较了它们的优劣势。
图3 H2O2在三种情况下(无;存在直链有机物;存在芳香有机物)适用的定量分析法。(ICM:Iodometry colorimetric method;KRT:KMnO4 redox titration;NCM:NH4VO3 colorimetric method)
03
光催化剂的研究进展
协同性·光氧化还原反应以同步合成H2O2和增值化合物这一研究领域发展至今已有诸如氮化碳(g-C3N4),金属硫化物(Metal sulfide),有机聚合物(Organic polymer)等多种光催化剂相继问世。这里我们总结了各类光催化剂的基本特征,研究者所采取的设计思路和其结果导向,以及性能比较。
图4(a)光催化剂的研究进程(上)有牺牲媒介参与;和(下)协同性同步合成H2O2和增值化合物;(b)通过元素掺入和助催化剂工程改进的g-C3N4;(c)通过缺陷和形态工程改进的Zn3In2S6.(d)通过官能团修饰工程改进的共价庚嗪框架;(e)通过异质结和避水性工程改进的TiO2.
04
总结
协同性·光氧化还原反应以同步合成H2O2和增值化合物已取得可观的研究进展,且从现实应用的视角论,这一反应系统在建设按需实时生产H2O2的分散型设施拥有极大的潜力。对比传统的集中式9,10-蒽二酮生产工艺,分散型设施具有可向下扩展性和避免了运输与储存开销。在此之上,由于嵌入了选择性有机化合物合成这一反应,整体流程的经济效益亦有所提升。尽管如此,双功能光催化系统仍然处于萌芽阶段,依然有诸多挑战等待着被攻克,也有更多的可能性可被发掘。

《可持续发展材料(英文)》(SusMat)创刊于2020年,是由四川大学和Wiley出版集团共同主办的开放获取式英文学术期刊(双月刊)。本刊聚焦可持续发展材料领域研究前沿和热点,提供可持续发展材料领域研究前沿、最新重要成果、重大成就的发布与交流平台,助力建设“绿水青山美丽中国”、实现国家“碳达峰、碳中和”战略目标,以打造可持续发展材料领域的综合性权威期刊,高水平学术传播交流平台。期刊于2023年获首个影响因子28.4, JCI指数3.01。先后收录于DOAJ、ESCI、CAS等数据库。
如果篇首注明了授权来源,任何转载需获得来源方的许可!如果篇首未特别注明出处,本文版权属于 X-MOL ( x-mol.com ), 未经许可,谢绝转载!