2026
137. Zekun Wang, Ruofei Zhang, Yanyu Hu, Qile Song, Xiaoyan Fu, Yifan Wang, Mei Chen, Kelong Fan*, Cundong Fan*, Dongdong Sun*. Chiral metal nanozyme-enabled SOD2 activation and siRNA delivery cooperatively mitigating chronic heart failure. Bioactive Materials, 2026, 58: 203-220.

136. Xiangyu Zhang, Yongnan Jiang, Bin Liu, Xinlu Yu, Bo Jia, Yulong Dong, Xinquan Gu, Jinru Xue*, Kelong Fan*, Yuhan Zhang*. Engineering nanozymes for theranostics in urological cancer, Nano Today, 2026, 66: 102930.

2025
135.Yixin Yu, Ran Xu, Xuetong Wu, Bilian Wang*, Mingzhen Zhang*, Kelong Fan*. A Spin-Engineered Nanozyme Overcomes the Activity-Selectivity Trade-Off for Sustainable Adhesive Production From Lignin Biomass Conversion. Advanced Materials, 2025: e17928.

134. Shaobin He, Long Ma, Ruofei Zhang, Huanran Shen, Wei Chen, Kelong Fan*.Osmium-based materials: emerging properties for biomedical applications. Progress in Materials Science, 2025: 101615.

133. Xiaotong Ma, Fusong Chen, Xin Liang, Rong Sun, Guannan Wang, Aihua Liu*, Kelong Fan*, Qiuran Xu*. Dual-Defect Engineering of LDH-Based Nanozymes to Enhance Antioxidative Effects in Ischemia Stroke-Reperfusion Injury. Advanced Functional Materials, 2025: e17629.

132. Qian Liang, Yiliang Jin, Huilin Ji, Xiyun Yan, Kelong Fan*. Optimizing Subunit Vaccine Efficacy through Ferritin-Based Nanocarriers. ACS Nano Medicine, 2025.

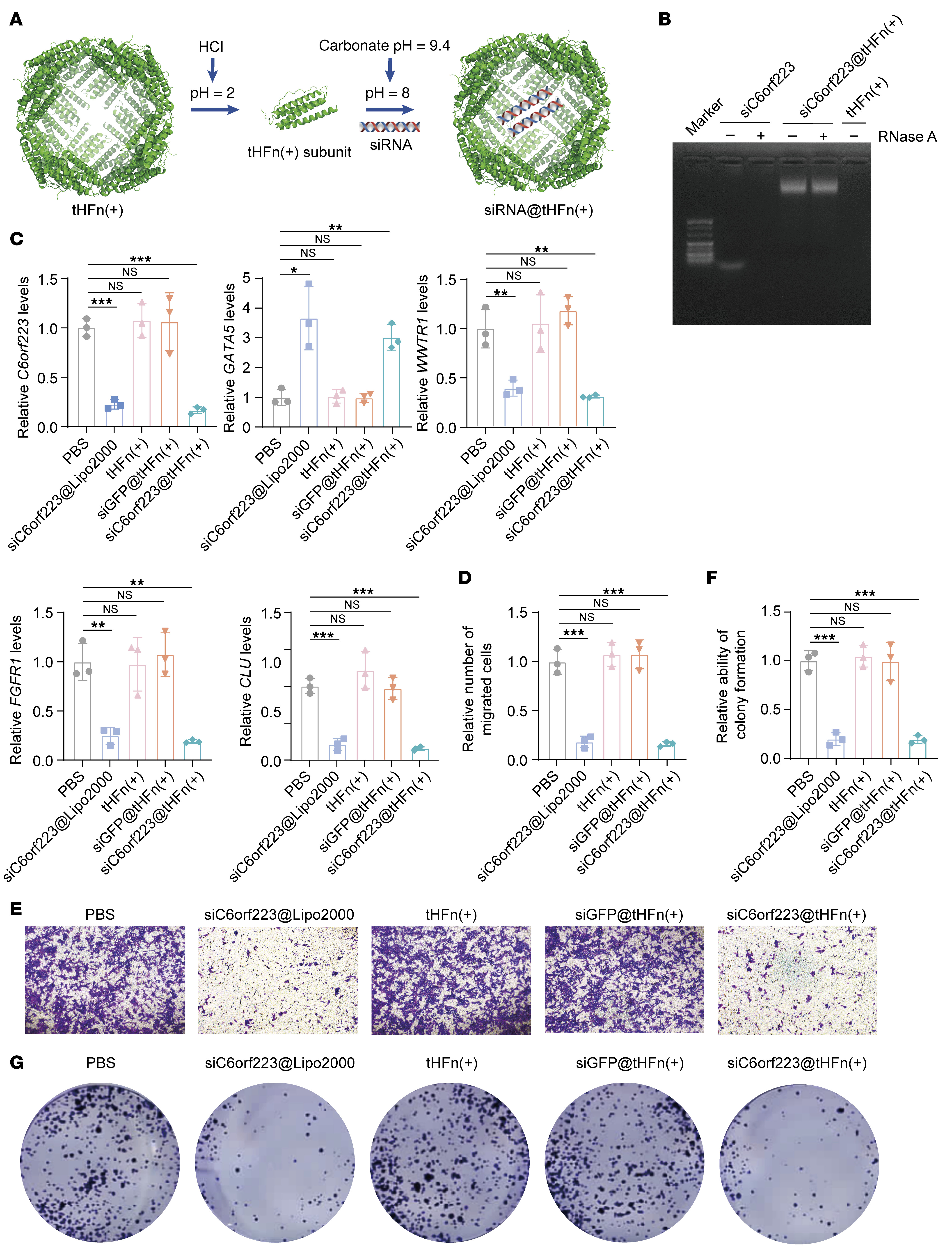
131. Yufeng Qiao, Zhenzhen Wu*, Peng Wang, Yiliang Jin, Furong Bai, Fei Zhang, Yunhe An, Meiying Xue, Han Feng, Yong Zhang, Yaxin Hou, Junfeng Du, Huiyun Cai, Guizhi Shi, Bing Zhou, Pu Gao, Jizhong Lou, Peng Zhang, Kelong Fan*, Jinbo Liu*, Pengcheng Bu*. C6orf223 promotes colorectal cancer growth and metastasis by facilitating PRMT5-MEP50 multiprotein complex assembling. The Journal of Clinical Investigation, 2025, 135(20).

130. Pir Muhammad, Jun Zhang, Yan Wang, Sumaira Hanif, Ping Zhang, Guoping Chen, Kehui Yuan, Saud Asif Ahmed, Junfeng Zhang, Chenchen Li, Zhendong Lei*, Kelong Fan*, Yanli Wang*. Dual-Atom Nanozymes (DAzymes): from Synthesis to Applications. Advanced Functional Materials, 2025: 2506110.

129. Qihang Ding, Kai Liao, Kunxiu Zhang, Mingzhen Zhang*, Ling Mei*, Kelong Fan*. Beyond Enzyme Mimics: Engineering Photo-Responsive Nanozymes for Therapeutic Innovation. Advanced Materials, 2025: e10661.

128. Qian Liang, Huilin Ji, Xiyun Yan, Kelong Fan*. Nanozymes as emerging catalytic therapeutics for the intervention of metabolic diseases. Precision Medicine and Engineering, 2025: 100042.

127. Xiaowan Fan, Xiaofei Fu, Shuai Han, Dongnan Sun, Runze Wang, Mingzhen Zhang*, Wei Jiang*, Kelong Fan*. Stimuli-Responsive Nanozymes in Imaging and Therapy of Critical Diseases. Coordination Chemistry Reviews, 2026, 546: 217033.

126. Zhichao Deng, Can Li, Yujie Zhang, Yuanyuan Zhu, Chenxi Xu, Bowen Gao, Mingxin Zhang, Martina H. Stenzel, Kelong Fan*, Mingzhen Zhang*, Yanyan Jiang*. Deciphering the catalytic and pharmacological mechanisms of Coptis chinensis herbzymes to renovate intestinal microenvironment for colitis alleviation. BMEMat, 2025: e70031.

125. Qingjie Fu, Shuo Tian, Shun Wang, Guoming Sun, Mengke Wang*, Kelong Fan*. Advances in Metal–Organic Framework-Based Nanozymes for Biosensing and Point-of-Care Testing Applications. ACS Applied Nano Materials, 2025.

124. Jiansong Han, Erna Jia, Yi Gao, Bin Liu*, Kelong Fan*, Min Luo*, Design of a CuFe metal–organic framework nanozyme to enhance radiotherapy efficacy via mitochondrial oxidative stress amplification and induction of ferroptosis and cuproptosis. Nano Research, 2025.

123. Xiaotong Ma, Xin Liang, Yixin Yu, Hao Guan, Xuejiao Gao, Jing Li, Shanyue Guan*, Aihua Liu*, Li Yao*, Kelong Fan*, Defect-engineered amorphous-like nanointerceptors for T2 MRI-Guided treatment of reperfusion injury. Journal of Nanobiotechnology, 23(1): 596.

122. Haolun Gu, Jingqi Li, Pengyu Dai, Tiedong Sun*, Chunxia Chen*, Zhong Guo*, Kelong Fan*, Polyphenol Oxidase-Like Nanozymes. Advanced Materials, 2025, e09346.

121. Zheng Li*, Kai Mao, Muxin Yue, Yunsong Liu*, Kelong Fan*, Nanozymes in Oral Medicine: From Catalytic Design to Advanced Dental Therapies. Small, 2025: e07226.

120. Yalong Wu, Yuhan Zhang, Jiansong Han, Yongnan Jiang, Maolong Chen, Xinquan Gu*, Wei Jiang*, Kelong Fan*, Bin Liu*, Nanozyme-Based Biomimetic Intelligent Immune Organelles for the Treatment of Bladder-Metastasized Tumors. Advanced Materials, 2025: e11181.

119. Cong Cong, Xuejiao J Gao, Fei Ye, Xuwu Zhang, Yuchu He, Zhenhe Ma, Wenkang Tu, Weili Xue, Kelong Fan*, Dawei Gao*. Piezo/photo-catalytic nano-actuators modulating mechanical force for mechanosensitive anti-tumor immunotherapy. Chemical Engineering Journal, 2025, 520: 165056.

118. Yongjuan Li, Bingjie Liu, Jingyun Li, Chenshuo Ruan, Zhiwei Li, Yanjing Li, Yang Yang, Suxin Li, Xianfu Liu, Lin Li, Luhao Li, Kelong Fan*, Xiaowei Dang*, Ying Cui*, An ‘AND’ Logic Gate Nanoreactor for Metabolic Remodeling in Starvation-Ferroptosis-Immunotherapy of Pancreatic Cancer. Advanced Functional Materials, 2025: e02221.

117. Yaxin Hou, Guoheng Tang, Qizhi Wang, Meng Zhou, Ran Xu, Xuehui Chen, Guizhi Shi, Zhuoran Wang, Xiyun Yan*, Jie Zhuang*, Kelong Fan*. Transferrin receptor 1 nuclear translocation facilitates tumor progression via p53-mediated chromatin interactions and genome-wide alterations. Signal Transduction and Targeted Therapy, 2025, 10(1): 212.

116. Ruofei Zhang, Xiyun Yan, Lizeng Gao*, Kelong Fan*. Nanozymes expanding the boundaries of biocatalysis, Nature Communications, 2025, 16(1): 6817.

115. Yixin Yu, Mingzhen Zhang*, Kelong Fan*, Artificial intelligence-driven revolution in nanozyme design: from serendipity to rational engineering, Materials Horizons, 2025.

114. Peng Hu, Na Feng, Shuang Zhao*, Jiahua Shi*, Guoye Yang, Wujie Guo, Yidi Liu, Kelong Fan*,Microenvironment-Responsive Injectable Thermosensitive Hydrogel Incorporating Nanozymes for Synergistic Breast Cancer Therapy and Postsurgical Adjuvant Treatment. Advanced Functional Materials, 2025: 2421176.

113. Kun Qiao, Yongbiao Huang, Shipeng Ning, Meng Lyu, Jieqiong Xie, Shiyuan Zhang, Xiuxin Lu, Yuan Yu, Wei Jiang, Bo Liu*, Kelong Fan*, Tong Liu*, Camouflaged Nanozymes with Oxidation-Promoting Activities Triggering Ferroptosis for Radio-Immunotherapy, Advanced Science, 2025, 12(22): 2417370.

112. Si-Jie Zhang, Ran Xu, Shao-Bin He, Rong Sun, Guan-Nan Wang, Shu-Yi Wei, Xi-Yun Yan, Ke-Long Fan*, Nanozyme-driven multifunctional dressings: moving beyond enzyme-like catalysis in chronic wound treatment. Military Medical Research, 2025, 12(1): 1-26.

111. Shuai Guo, Tianwang Guan, Rundong Tai, Long Ma, Yushen Ke, Jujian Ye, Huiwan Chen, Yuxuan Pan, Xiaodong Ning, Xueqin Shi, Zhilin Deng, Yafang Xiao, Shaohui Deng, Peier Chen, Zhenhua Li, Xiaozhong Qiu, Kelong Fan*, Zheyu Shen*, Caiwen Ou*, A nuclei bombing nano-system improves STING-activated cancer immunotherapy. Nano Today, 2025, 63: 102749.

110. Zuowei Yuan, Guoyun Jiang, Ying Yuan, Qian Liang, Yaxin Hou, Wenyao Zhang, Lujia Tang, Kelong Fan*, Wenli Feng*, 5-FU@HFn combined with decitabine induces pyroptosis and enhances antitumor immunotherapy for chronic myeloid leukemia. Journal of Nanobiotechnology, 2025, 23(1): 252.

109. Caifeng Wang, Ruofei Zhang, Ki-Jae Jeong, Wei Xiong, Zongran Liu, Zhengya Xie, Lin Hou, Jianxiao Gong, Zheng Lian*, Mali Zu*, Kelong Fan*, Tianjiao Ji*, Fabrication of a Whitlockite/PLGA Scaffold with Hierarchical Porosity for Bone Repair. Nano Letters, 2025, 25(11): 4386-4392.

108. Yuanyuan Zhang, Shengnan Ya, Jingnan Huang, Yangyang Ju, Xueyang Fang, Xinteng Ouyang, Qingdong Zeng, Xinyao Zhou, Xiyun Yan, Guohui Nie*, Kelong Fan*, Bin Zhang*, Spatial Isolation of Single Copper(I) Sites for Cascade Enzyme-Like Catalysis and Simultaneous Ferroptosis/Cuproptosis Boosted Immunotherapy. Exploration. 2025, e20240275.

107. Yiliang Jin, Baoli Zhang, Jianru Li, Zhenxi Guo, Chen Zhang, Xuehui Chen, Long Ma, Zhuoran Wang, Haiyin Yang, Yong Li, Yuhua Weng, Yuanyu Huang, Xiyun Yan*, Kelong Fan*, Bioengineered protein nanocarrier facilitating siRNA escape from lysosomes for targeted RNAi therapy in glioblastoma. Science Advances. 2025, 11(8): eadr9266.

106. Shipeng Ning*, Zeyuan Zhang, Yujing Ren, Yaxin Hou, Dan Li, Jingqi Chen, Yujie Zhai, Kelong Fan*, Weiqing Zhang*, A Synergistic Dual-Atom Sites Nanozyme Augments Immunogenic Cell Death for Efficient Immunotherapy. Advanced Sciences. 2025, 12 (7): 2414734.

105. Baoli Zhang, Libin Yang, Yiliang Jin, Yicheng Lu, Jianru Li, Guoheng Tang, Yang Liu, Jiawei Huo, Ran Xu, Chunru Wang*, Xiyun Yan*, Jie Li*, Kelong Fan*, Ferritin-Based Supramolecular Assembly Drug Delivery System for Aminated Fullerene Derivatives to Enhance Tumor-Targeted Therapy. Advanced science, 2025, 12 (8): 2413389.

104. Long Ma, Zimo Liang, Yinyin Hou, Ruofei Zhang, Kelong Fan*, Xiyun Yan*,Nanozymes and Their Potential Roles in the rigin of Life. Advanced Materials. 2025, 37 (6): 2412211.

103. Qing Tian, Shuaiqi Huangfu, Ge Kang, Haoyu Wang, Huile Liu, Xuejing Wang, Aipeng Li, Yao Chen*, Kelong Fan*, Lianbing Zhang*, High‐Spin States of Manganese (III) Enable Robust Cold‐Adapted Activity of MnO2 Nanozymes. Advanced Science. 2025, 12 (6): 2415477.

102. Zheng Li, Xiaowan Fan, Ying Liu, Muxin Yue, Tingting Wu, Xing Wang*, Wei Jiang*, Kelong Fan*, Engineering Mild-Photothermal Responsive and NO Donor Prussian Blue Nanozymes Using Mild Synthesis for Inflammation Regulation and Bacterial Eradication in Periodontal Disease. Advanced Materials. 2025, 37 (6): 2409840.

101. Baoli Zhang, Kelong Fan*, Design and application of ferritin-based nanomedicine for targeted cancer therapy, Nanomedicine, 2025, 20(5): 481–500.

100. Kelong Fan*, Wei Hui*, Nanozymes-Enabled Advanced Healthcare Materials. Advanced Healthcare Materials, 2025, 14(8): 2500327.
99. Ruofei Zhang, Yanfang Shen, Xiaoying Zhou, Jianru Li, Hanqing Zhao, Zixia Zhang, Jun Zhao, Hongjun Jin, Shuanshuan Guo, Hui Ding, Guohui Nie, Zhe Zhang*, Ying Wang*, Xiyun Yan*, Kelong Fan*, Hypoxia-tropic delivery of nanozymes targeting transferrin receptor 1 for nasopharyngeal carcinoma radiotherapy sensitization. Nature Communications, 2025, 16(1): 890.

98. Junyue Xing, Xiaohan Ma, Yanan Yu, Yangfan Xiao, Lu Chen, Weining Yuan, Yingying Wang, Keyu Liu, Zhiping Guo, Hao Tang*, Kelong Fan*, Wei Jiang*, A Cardiac‐Targeting and Anchoring Bimetallic Cluster Nanozyme Alleviates Chemotherapy‐Induced Cardiac Ferroptosis and PANoptosis. Advanced Science, 2025, 12 (1): 2405597.

2024
97. Zhuoran Wang, Yaxin Hou, Guoheng Tang, Yucong Li, Yue Zhao, Yixin Yu, Guannan Wang, Xiyun Yan, Kelong Fan*, Intelligent nanozymes: Biomimetic design, mechanisms and biomedical applications. Fundamental Research. 2024.

96. Shuai Zhang, Xuetong Wu, Danchen Yang, Feng Cheng*, Xuehui Chen*, Kelong Fan*, Synergistic Co-Assembly of Natural Oxidase and Peptide-Heme Nanozyme for In Situ H2O2 Removal with Enhanced Catalytic Efficiency and Stability. Nano Letters. 2024, 24, 48, 15371–15378.

95. Shaobin He, Qionghua Zheng, Long Ma, Huanran Shen, Bohang Zheng, Yin Zhang, Hao-Hua Deng, Wei Chen*, Kelong Fan*, Mucin-Triggered Osmium Nanoclusters as Protein-Corona-Like Nanozymes with Photothermal-Enhanced Peroxidase-Like Activity for Tumor-Specific Therapy. Nano Letters. 2024, 24, 45, 14337–14345.

94. Yihan Fu, Yuchu He, Xindi Wei, Xuwu Zhang, Wenkang Tu, WeiLi Xue, Zichuang Xu, Zhuo Li, Xiyun Yan, Kelong Fan*, Dawei Gao*, Sonocatalysis Regulates Tumor Autophagy for Enhanced Immunotherapy. ACS Nano. 2024, 18(42): 28793–28809.

93. Shaobin He, Long Ma, Qionghua Zheng, Zhuoran Wang, Wei Chen, Zihang Yu, Xiyun Yan*, Kelong Fan*, Peptide nanozymes: An emerging direction for functional enzyme mimics. Bioactive Materials. 2024, 42: 284-298.

92. Shuyu Wang, Miaomiao Cheng, Shenghui Wang, Wei Jiang, Feifei Yang, Xiaomei Shen, Lirong Zhang, Xiyun Yan*, Bing Jiang*, Kelong Fan*, A Self-Catalytic NO/O2 Gas-Releasing Nanozyme for Radiotherapy Sensitization through Vascular Normalization and Hypoxia Relief. Advanced Materials. 2024, 36(39): 2403921.

91. Ruofei Zhang, Bing Jiang, Kelong Fan*, Lizeng Gao*, Xiyun Yan*. Designing nanozymes for in vivo applications. Nature Reviews Bioengineering. 2024, 2(10): 849-868.

90. Yang Xing, Feroza Yasinjan, Shuhao Sun, Jiaying Yang, Yajie Du, Haotian Zhang, Yueyang Liang, Huayue Geng, Yingtong Wang, Jicheng Sun, Zihang Yu, Dhan V. Kalvakolanu, Wei Jiang*, Ling Zhang*, Kelong Fan*, Baofeng Guo*. Nanozyme-based cancer theranostics: A scientometric analysis and comprehensive review. Nano Today. 2024, 57: 102386.

89. Xingrui Liao, Jiamin Wang, Bing Guo, Mengfan Bai, Yao Zhang, Gege Yu, Peng Wang, Juan Wei, Jianlong Wang, Xiyun Yan, Kelong Fan*, Yanru Wang*. Enhancing Nanobody Immunoassays through Ferritin Fusion: Construction of a Salmonella-Specific Fenobody for Improved Avidity and Sensitivity. Journal of Agricultural and Food Chemistry. 2024, 72 (26): 14967–14974.

88. Somaye Shahraki*, Esmaeil Vaziri, Ali Akbar Saboury, Kelong Fan*. Biomedical potential of nanozymes: Harnessing redox enzyme mimicry for theranostic applications. Coordination Chemistry Reviews. 2024, 517: 215937.

87. Iman Zare, Daeeun Choi, Jinyi Zhang, Mohammad Tavakkoli Yaraki, Azadeh Ghaee, Shima Zahed Nasab, Reza Taheri-Ledari, Ali Maleki, Amid Rahi*, Kelong Fan*, Jinwoo Lee*. Modulating the catalytic activities of nanozymes for molecular sensing. Nano Today. 2024, 56: 102276.

86. Bing Jiang*, Xuehui Chen, Shenghui Wang, Shuyu Wang, Saiyu Ma, Yu Lu, Long Ma, Qian Liang, Haihua Xiao, Lirong Zhang, Xiyun Yan*, Kelong Fan*. Structure-Guided Design of Ferritin–Platinum Prodrugs for Targeted Therapy of Esophageal Squamous Cell Carcinoma. ACS Nano. 2024, 18(17): 11217–11233.

85. Shaobin He, Mengting Lin, Qionghua Zheng, Bo Liang, Xinjie He, Yin Zhang, Qiuxia Xu, Haohua Deng, Kelong Fan*, Wei Chen*. Glucose Oxidase Energized Osmium with Dual-Active Centers and Triple Enzyme Activities for Infected Diabetic Wound Management. Advanced Healthcare Materials. 2024, 13(9): 2303548.

84. Jingqi Li, Xinda Cai, Peng Jiang, Huayuan Wang, Shiwei Zhang, Tiedong Sun*, Chunxia Chen*, Kelong Fan*. Co-based Nanozymatic Profiling: Advances Spanning Chemistry, Biomedical, and Environmental Sciences. Advanced Materials. 2024, 36(8): 2307337.

83. Daji Wang*, Jie Wang*, Xuejiao J. Gao, Hui Ding, Ming Yang, Zhiheng He, Jiaying Xie, Zixia Zhang, Haibing Huang, Guohui Nie*, Xiyun Yan*, Kelong Fan*. Employing Noble Metal–Porphyrins to Engineer Robust and Highly Active Single-Atom Nanozymes for Targeted Catalytic Therapy in Nasopharyngeal Carcinoma. Advanced Materials. 2024, 36(7): 2310033.

82. Zhuoran Wang, Yue Zhao, Yaxin Hou, Guoheng Tang, Ruofei Zhang, Yili Yang, Xiyun Yan*, Kelong Fan*. A Thrombin-Activated Peptide-Templated Nanozyme for Remedying Ischemic Stroke via Thrombolytic and Neuroprotective Actions. Advanced Materials. 2024, 36 (10): 2210144. (Recommended in Faculty Opinions)


81. Wei Jiang, Xinyue Hou, Yuanbo Qi, Zhigang Wang, Ying Liu, Xuejiao J. Gao, Tingting Wu, Jiancheng Guo, Kelong Fan*, Wenjun Shang*. pH-Activatable Pre-Nanozyme Mediated H2S Delivery for Endo-Exogenous Regulation of Oxidative Stress in Acute Kidney Injury. Advanced Science. 2024: 2303901.

80. Kaidi Wang, Xiangqin Meng, Xiyun Yan*, Kelong Fan*. Nanozyme-based point-of-care testing: Revolutionizing environmental pollutant detection with high efficiency and low cost. Nano Today. 2024, 54z: 102145.

79. Xiangqin Meng, Huizhen Fan, Lei Chen, Jiuyang He, Chaoyi Hong, Jiaying Xie, Yinyin Hou, Kaidi Wang, Xingfa Gao, Lizeng Gao, Xiyun Yan*, Kelong Fan*. Ultrasmall metal alloy nanozymes mimicking neutrophil enzymatic cascades for tumor catalytic therapy. Nature Communications. 2024, 15: 1626.

78. Pir Muhammad, Amir Zada, Jamshaid Rashid, Sumaira Hanif, Yanan Gao, Chenchen Li, Yuanyuan Li, Kelong Fan*, Yanli Wang*. Defect Engineering in Nanocatalysts: From Design and Synthesis to Applications. Advanced Functional Materials. 2024: 2314686. (Selected as Hot paper in Carhon Dioxide and Photocatalysis Topic)

77. Yongjuan Li, Xinran Zhu, Ya Dong, Yang Yang, Danyang Shen, Zhenzhen Li, Rui Li, Xiaowei Dang, Zhihai Qin, Kelong Fan* . Nanomedicine-Enabled Mild Photothermal Therapy Strategies for Enhanced Antitumor Treatment. Advanced Nanobiomed Research. 2024, 4(3): 2300094


76. Huizhen Fan, Ruofei Zhang, Kelong Fan*, Lizeng Gao*, and Xiyun Yan*. Exploring the Specificity of Nanozymes. ACS Nano. 2024, 18(4), 2533–2540.

75. Long Ma, Jia-Jia Zheng, Ning Zhou, Ruofei Zhang, Long Fang, Yili Yang, Xingfa Gao, Chunying Chen, Xiyun Yan*, Kelong Fan*. A natural biogenic nanozyme for scavenging superoxide radicals. Nature Communications. 2024,15: 233. (Featured Article selected by Editors of NC).

74. Ran Xu, Sijie Zhang, Peixia Wang, Ruofei Zhang, Peihua Lin, Yang Wang, Lizeng Gao, Hui Wei, Xiaodong Zhang, Daishun Ling, Xiyun Yan, Kelong Fan*. Nanozyme-based strategies for efficient theranostics of brain diseases. Coordination Chemistry Reviews. 2024, 501: 215519.

2023
73. Yang Chen, Linyuan Zeng, Hongzhang Zhu, Qifei Wu, Rong Liu, Qian Liang, Bin Chen, Haitao Dai, Keyu Tang, Changli Liao, Yonghui Huang, Xiyun Yan, Kelong Fan*, Jin-Zhi Du*, Run Lin*, Jun Wang. Ferritin Nanocaged Doxorubicin Potentiates Chemo-Immunotherapy against Hepatocellular Carcinoma via Immunogenic Cell Death. Small Methods. 2023, 7(5): 2201086.
72. Yongjuan Li, Ya Dong, Xinyao Zhou, Kelong Fan*. Nanotechnology connecting copper metabolism and tumor therapy. MedComm-Biomaterials and Applications. 2023, 2(2), e36.

71. Yang Xing, Feroza Yasinjan, Mei Yang, Yajie Du, Huayue Geng, Minghua He, Yingtong Wang, Jicheng Sun, Wei Jiang*, Ling Zhang*, Baofeng Guo*, Kelong Fan*. A scientometric analysis and up-to-date review of nano-based drug delivery systems in glioblastoma treatment. Nano Today. 2023, 52: 101961.

70. Qi Xin, Daji Wang, Shenghui Wang, Lirong Zhang, Qian Liang, Xiyun Yan*, Kelong Fan*, Bing Jiang*. Tackling Esophageal Squamous Cell Carcinoma with ITFn-Pt(IV): A Novel Fusion of PD-L1 Blockade, Chemotherapy, And T-cell Activation. Advanced Healthcare Materials. 2023, 13(11): 2303623.

69. Xiaowan Fan, Tao Zhang, Xin Ding, Yushuo Gu, Qing Li*, Wei Jiang*, Kelong Fan*. Bioinspired metal-organic framework nanozyme reinforced with thermosensitive hydrogel for regulating inflammatory responses in Parkinson’s disease. Nano Research. 2023, 17, 858-865.

68. Qing Li, Xin Ding, Zhaohui Chang, Xiaowan Fan, Jiangpeng Pan, Ying Yang, Xin Li*, Wei Jiang*, Kelong Fan*. Metal–Organic Framework Based Nanozyme System for NLRP3 Inflammasome-Mediated Neuroinflammatory Regulation in Parkinson's Disease. Advanced Healthcare Materials. 2023, 13(10): 2303454.

67. Wei Jiang, Qing Li*, Ruofei Zhang, Jianru Li, Qianyu Lin, Jingyun Li, Xinyao Zhou, Xiyun Yan*, Kelong Fan*. Chiral metal-organic frameworks incorporating nanozymes as neuroinflammation inhibitors for managing Parkinson’s disease. Nature Communications, 2023, 14: 8137.

66. Rong Liu, Qian Liang, Jia-Qi Luo, Yu-Xuan Li, Xin Zhang, Kelong Fan*, Jin-Zhi Du*. Ferritin-Based Nanocomposite Hydrogel Promotes Tumor Penetration and Enhances Cancer Chemoimmunotherapy. Advanced Science, 2023, 11(3): 2305217.

65. Long Fang, Ruofei Zhang, Lin Shi, Jiaying Xie, Long Ma, Yili Yang, Xiyun Yan*, Kelong Fan*. Protein-Nanocaged Selenium Induces t(8;21) Leukemia Cell Differentiation via Epigenetic Regulation. Advanced Science, 2023, 10(35): 2300698.

64. Mengting Wang, Hongxing Liu*, Kelong Fan*. Signal Amplification Strategy Design in Nanozyme-Based Biosensors for Highly Sensitive Detection of Trace Biomarkers. Small Methods, 2023, 7(11): 2301049.


63. Meng Lyu, Min Luo, Jingyun Li, Ozioma Udochukwu Akakuru, Xiaowan Fan, Zhen Cao*, Kelong Fan*, Wei Jiang*. Personalized Carbon Monoxide-Loaded Biomimetic Single-Atom Nanozyme for Ferroptosis-Enhanced FLASH Radioimmunotherapy. Advanced Functional Materials. 2023, 33(51): 2306930.

62. Qing Li, Tingting Wu, Ozioma Udochukwu Akakuru, Nannan Song, Wei Liu*, Wei Jiang*, and Kelong Fan*. A Dual Synergetic Nanoreactor for Managing Parkinson's Disease by Regulating Inflammation and Mitigating Oxidative Damage. Advanced Functional Materials. 2023, 33(37): 2214826.

61. Jianru Li#, Zixia Zhang#, Baoli Zhang, Xiyun Yan*, Kelong Fan*.Transferrin receptor 1 targeted nanomedicine for brain tumor therapy. Biomaterial Science, 2023,11, 3394-3413.

60. Huizhen Fan, Jiajia Zheng, Jiaying Xie, Juewen Liu, Xingfa Gao, Xiyun Yan, Kelong Fan, Lizeng Gao*, Surface Ligand Engineering Ruthenium Nanozyme Superior to Horseradish Peroxidase for Enhanced Immunoassay, Advanced Materials. 2023, 36(10): 2300387.

59. Yongjuan Li, Yu Zhang, Ya Dong, Ozioma Udochukwu Akakuru, Xiaohan Yao, Jinmeng Yi, Xinyan Li, Linlin Wang, Xiaohan Lou, Baoyu Zhu, Kelong Fan*, Zhihai Qin*. Ablation of Gap Junction Protein Improves the Efficiency of Nanozyme-Mediated Catalytic/Starvation/Mild-Temperature Photothermal Therapy. Advanced Materials. 2023, 35(22): 2210464.

58. Yujie Zhang, Jingjie Zhao, Lingmin Zhang, Yuanru Zhao, Yuanyuan Zhang, Liangliang Cheng, Dan Wang, Cui Liu, Mingxin Zhang*, Kelong Fan*, Mingzhen Zhang*. A cascade nanoreactor for enhancing sonodynamic therapy on colorectal cancer via synergistic ROS augment and autophagy blockage. Nano Today. 2023, 49: 101798.

57. Cui Liu, Wenbin Fan, Wen-Xiang Cheng, Yiping Gu, Yiming Chen, Wenhua Zhou, Xue-Feng Yu, Minghai Chen*, Minrong Zhu, Kelong Fan*, Qing-Ying Luo*. Red Emissive Carbon Dot Superoxide Dismutase Nanozyme for Bioimaging and Ameliorating Acute Lung Injury. Advanced Functional Materials. 2023, 33(19): 2213856. (Seleceted as Hot Paper by Editors of AFM).

56. Wenhui Gao, Jiuyang He, Lei Chen, Xiangqin Meng, Yana Ma, Liangliang Cheng, Kangsheng Tu, Xingfa Gao, Cui Liu*, Mingzhen Zhang*, Kelong Fan*, Dai-Wen Pang*, Xiyun Yan*. Deciphering the catalytic mechanism of superoxide dismutase activity of carbon dot nanozyme. Nature Communications. 2023, 14: 160. (Featured Article Selected by Editors of Nature Communications).

55. Zheao Zhang, Kelong Fan*. Bioorthogonal nanozymes: an emerging strategy for disease therapy. Nanoscale. 2023,15, 41-62

2022
54. Ruofei Zhang#, Bai Xue#, Yanhong Tao#, Hanqing Zhao, Zixia Zhang, Xiaonan Wang, Xinyao Zhou, Bing Jiang, Zhenglin Yang*, Xiyun Yan*, and Kelong Fan*. Edge-site Engineering of Defective Fe-N4 nanozymes with Boosted Catalase-like Performance for Retinal Vasculopathies. Advanced Materials. 2022, 34(39): 2205324.


53. Xiaozhou Mou#, Qingyuan Wu#, Zheao Zhang#, Yunhang Liu#, Jungang Zhang, Chengwu Zhang, Xiaoyi Chen*, Kelong Fan*, Huiyu Liu*. Nanozymes for Regenerative Medicine. Small Methods. 2022, 6(11): 2200997.

52. Zixia Zhang#, Joao Conniot#, Joana Amorim#, Yiliang Jin, Rajendra Prasad, Xiyun Yan*, Kelong Fan*, and Joao Conde*. Nucleic acid-based therapy for brain tumor: Challenges and strategies. Journal of Controlled Release. 2022, 350, 80-92.

51. Baoli Zhang, Xuehui Chen, Guoheng Tang, Ruofei Zhang, Jingyun Li, Guoming Sun, Xiyun Yan*, and Kelong Fan*. Constructing a nanocage-based universal carrier for delivering TLR-activating nucleic acids to enhance antitumor immunotherapy. Nano Today. 2022, 46: 101564.

50. Shuai Zhang, Ruofei Zhang, Xiyun Yan*, and Kelong Fan*. Nanozyme-Based Artificial Organelles: An Emerging Direction for Artificial Organelles. Small, 2022, 18(33): 2202294.

49. Ji Yang#, Ruofei Zhang#, Hanqing Zhao, Haifeng Qi, Jingyun Li, Jian-Feng Li, Xinyao Zhou, Aiqin Wang*, Kelong Fan*, Xiyun Yan*, and Tao Zhang. Bioinspired copper single-atom nanozyme as a superoxide dismutase-like antioxidant for sepsis treatment. Exploration. 2022, 2(4): 20210267.


48. Chaoyi Hong#, Xiangqin Meng#, Jiuyang He, Kelong Fan* and Xiyun Yan*. Nanozyme: A promising tool from clinical diagnosis and environmental monitoring to wastewater treatment. Particuology. 2022, 71, 90-107. (Invited Review)

47. Jing Pang, Xu Feng, Qian Liang, Xiaoyan Zheng, Yiman Duan, Xin Zhang, Jubiao Zhang, Yang Chen, Kelong Fan*, Lizeng Gao*, and Juxue Li*. Ferritin-Nanocaged ATP Traverses the Blood–Testis Barrier and Enhances Sperm Motility in an Asthenozoospermia Model. ACS Nano. 2022, 16, 3, 4175–4185.
46. Daoming Zhu#, Hao Chen#, Chunyu Huang#, Guoxin Li, Xing Wang*, Wei Jiang*, and Kelong Fan*. H2O2 Self-Producing Single-Atom Nanozyme Hydrogels as Light-Controlled Oxidative Stress Amplifier for Enhanced Synergistic Therapy by Transforming “Cold” Tumors. Adv. Funct. Mater. 2022, 32(16): 2110268. (ESI Highly Cited Paper)

45. Zhuoran Wang#, Yue Zhao#, Shuai Zhang, Xuehui Chen, Guoming Sun, Baoli Zhang, Bing Jiang, Yili Yang, Xiyun Yan*, and Kelong Fan*. Re-engineering the inner surface of ferritin nanocage enables dual drug payloads for synergistic tumor therapy. Theranostics. 2022, 12(4),1800-1815.

44. Bing Jiang#, Xiaohua Jia#, Tianjiao Ji, Meng Zhou, Jiuyang He, Kun Wang, Jie Tian*, Xiyun Yan*, and Kelong Fan*. Ferritin nanocages for early theranostics of tumors via inflammation-enhanced active targeting. SCIENCE CHINA Life Sciences. 2022, 65 (2), 328-340.

2021
43. Ruofei Zhang#, Lei Chen#, Qian Liang#, Juqun Xi, Hanqing Zhao, Yiliang Jin, Xingfa Gao, Xiyun Yan*, Lizeng Gao*, and Kelong Fan*. Unveiling the active sites on ferrihydrite with apparent catalase-like activity for potentiating radiotherapy. Nano Today. 2021, 41: 101317.

42. Guoheng Tang#, Jiuyang He#, Juewen Liu, Xiyun Yan*, and Kelong Fan*. Nanozyme for tumor therapy: Surface modification matters. Exploration. 2021, 1(1), 75–89.

41. Hui Wei#, Lizeng Gao#, Kelong Fan#, Juewen Liu, Jiuyang He, Xiaogang Qu, Shaojun Dong, Erkang Wang*, and Xiyun Yan*. Nanozymes: A clear definition with fuzzy edges. Nano Today. 2021, 40: 101269. (ESI Highly Cited Paper; ESI Hot Paper).

40. Baoli Zhang#, Guoheng Tang#, Jiuyang He, Xiyun Yan*, and Kelong Fan*. Ferritin nanocage: a promising and designable multi-module platform for constructing dynamic nanoassembly-based drug nanocarrier. Advanced Drug Delivery Reviews. 2021, 176: 113892.

39. Daji Wang#, Bin Zhang#, Hui Ding#, Dan Liu, JianquanXiang, Xuejiao J.Gao, Xuehui Chen, Zhongjun Li, Lei Yang, Hongxia Duan, Jiyan Zheng, Zheng Liu, Bing Jiang, Yang Liu, Ni Xie, Han Zhang, Xiyun Yan*, Kelong Fan*, and Guohui Nie*. TiO2 Supported Single Ag Atoms Nanozyme for Elimination of SARS-CoV2. Nano Today. 2021, 40: 101243.

38. Ruofei Zhang, Xiyun Yan* and Kelong Fan*. Nanozymes Inspired by Natural Enzymes. Acc. Mater. Res. 2021, 2(7), 534–547.

37. Hanqing Zhao#, Ruofei Zhang#, Xiyun Yan* and Kelong Fan*. Superoxide dismutase nanozyme: an emerging star for anti-oxidation. J. Mater. Chem. B. 2021, 9, 6939 - 6957. (Emerging Investigators, 2021)

36. Yanan Zhang#, Yingni Li#, Jianlin Zhang, Xuehui Chen, Ruofei Zhang, Guoming Sun, Bing Jiang, Kelong Fan*, Zhanguo Li*, and Xiyun Yan*. Nanocage-Based Capture-Detection System for the Clinical Diagnosis of Autoimmune Disease. Small. 2021,17(35): 2101655.

35. Zhuoran Wang, Shuai Zhang, Ruofei Zhang, Xuehui Chen, Guoming Sun, Meng Zhou, Qiubai Han, Baoli Zhang, Yue Zhao, Bing Jiang, Yili Yang, Xiyun Yan*, and Kelong Fan*. Bioengineered Dual‐Targeting Protein Nanocage for Stereoscopically Loading of Synergistic Hydrophilic/Hydrophobic Drugs to Enhance Anticancer Efficacy. Adv. Funct. Mater. 2021, 31(29): 2102004.

34. Xiangqin Meng#, Dandan Li#, Lei Chen, Helen He, Qian Wang, Chaoyi Hong, Jiuyang He, Xingfa Gao, Yili Yang, Bing Jiang, Guohui Nie*, Xiyun Yan*, Lizeng Gao*, and Kelong Fan*. High-Performance Self-Cascade Pyrite Nanozymes for Apoptosis–Ferroptosis Synergistic Tumor Therapy. ACS Nano. 2021, 15(3), 5735–5751. (ESI Highly Cited Paper)

33. Li Zeng, Hui Cheng, Yuwei Dai, Zhipeng Su, Chengde Wang, Lei Lei, Deqing Lin, Xingyi Li, Hao Chen*, Kelong Fan*, and Shuai Shi*. In Vivo Regenerable Cerium Oxide Nanozyme-Loaded pH/H2O2-Responsive Nanovesicle for Tumor-Targeted Photothermal and Photodynamic Therapies. ACS Appl. Mater. Interfaces 2021, 13(1), 233–244.

32. Juqun Xi#, Ruofei Zhang#, Liming Wang, Wei Xu, Qian Liang, Jingyun Li, Jian Jiang, Yili Yang, Xiyun Yan*, Kelong Fan* and Lizeng Gao*. A Nanozyme‐Based Artificial Peroxisome Ameliorates Hyperuricemia and Ischemic Stroke. Advanced Functional Materials. 2021. 31 (9): 2007130.

2020
31. Jiaying Xie#, Yiliang Jin#, Kelong Fan* & Xiyun Yan*. The prototypes of nanozyme-based nanorobots. Biophysics Reports. 2020, 6, 223-244.
30. Zhuoran Wang#, Ruofei Zhang#, Xiyun Yan* and Kelong Fan*. Structure and activity of nanozymes: Inspirations for de novo design of nanozymes. Materials Today. 2020. 41, 81-119. (ESI Highly Cited Paper; ESI Hot Paper).

29. Bing Jiang#, Xuehui Chen#, Guoming Sun, Xiangru Chen, Yufang Yin, Yiliang Jin, Qian Mi, Long Ma, Yili Yang, Xiyun Yan*, and Kelong Fan*. A natural drug entry channel in the ferritin nanocage. Nano Today. 2020, 35: 100948.

28. Dao-Ming Zhu#, Meng Lyu#, Qinqin Huang#, Meng Suo, Ying Liu, Wei Jiang*, Yanhong Duo*, and Kelong Fan*. Stellate Plasmonic Exosomes for Penetrative Targeting Tumor NIR-II Thermo-Radiotherapy. ACS Appl. Mater. Interfaces. 2020, 12(33), 36928–36937.

27. Qian Liang#, Juqun Xi#, Xuejiao J Gao#, Ruofei Zhang, Yili Yang, Xingfa Gao, Xiyun Yan*, Lizeng Gao* and Kelong Fan*. A metal-free nanozyme-activated prodrug strategy for targeted tumor catalytic therapy. Nano Today. 2020, 35: 100935. (ESI Highly Cited Paper)

26. Yang Yang#, Dao-Ming Zhu#, Ying Liu, Bing Jiang, Wei Jiang*, Xiyun Yan* and Kelong Fan*. Platinum-Carbon Integrated Nanozyme for Enhanced Tumor Photodynamic and Photothermal Therapy. Nanoscale. 2020, 12, 13548-13557.

25. Xiaohua Jia#, Kelong Fan#, Ruofei Zhang, Dan Zhang, Jianjun Zhang, Yuan Gao, Tao Zhang, Wanjun Li, Junlai Li, Xiyun Yan and Jie Tian. Precise visual distinction of brain Glioma from Normal tissues via targeted Photoacoustic and fluorescence navigation. Nanomedicine: Nanotechnology, Biology and Medicine. 2020, 27: 102204.

24. Ruofei Zhang, Kelong Fan* and Xiyun Yan*. Nanozymes: created by learning from nature. SCIENCE CHINA Life Sciences. 2020. 63(8), 1183-1200. (Invited Review)
23. Yanan Zhang, Yiliang Jin, Haixia Cui, Xiyun Yan and Kelong Fan*. Nanozyme-based catalytic theranostics. RSC Advances. 2020, 1(10), 10-20. (Invited Review)

22. Bing Jiang, Long Fang, Kongming Wu, Xiyun Yan* and Kelong Fan*. Ferritins as natural and artificial nanozymes for theranostics. Theranostics. 2020, 10(2), 687-706.

2019
21. Ruofei Zhang, Yunlong Zhou, Xiyun Yan* and Kelong Fan*. Advances in chiral nanozymes: a review. Microchimica Acta. 2019, 186, 782.

20. Xiangqin Meng, Iman Zare, Xiyun Yan* and Kelong Fan*. Protein‐protected metal nanoclusters: An emerging ultra‐small nanozyme. WIREs Nanomed. Nanobiotech. 2019. 12 (3): e1602. (Selected as Advanced Science News: Protein-Protected Metal Nanoclusters That Behave Like Natural Enzymes)
19. Xiangqin Meng, Kelong Fan* and Xiyun Yan*. Nanozymes: an emerging field bridging nanotechnology and enzymology. Sci China Life Sci. 2019, 62, 1543-1546.

18. Shuai Zhao, Hongxia Duan, Yili Yang, Xiyun Yan*, and Kelong Fan*. Fenozyme Protects the Integrity of Blood Brain Barrier against Experimental Cerebral Malaria. Nano Letters. 2019, 19(12), 8887-8895.

17. Jiuyang He, Kelong Fan* and Xiyun Yan*. Ferritin Drug Carrier (FDC) for tumor targeting therapy. Journal of Controlled Release. 2019. 311-312, 288-300.

16. Hui Ding, Yanjuan Cai, Lizeng Gao, Minmin Liang, Beiping Miao, Hanwei Wu, Yang Liu, Ni Xie, Aifa Tang, Kelong Fan*, Xiyun Yan*, and Guohui Nie*. Exosome-like Nanozyme Vesicles for H2O2-responsive Catalytic Photoacoustic Imaging of Xenograft Nasopharyngeal Carcinoma. Nano Letters. 2019, 19(1), 203-209. (*Corresponding authors)

15. Bolong Xu#, Hui Wang#, Weiwei Wang#, Lizeng Gao, Shanshan Li, Xueting Pan, Hongyu Wang, Hailong Yang, Xiangqin Meng, Qiuwen Wu, Lirong Zheng, Shenming Chen, Xinghua Shi, Kelong Fan*, Xiyun Yan*, and Huiyu Liu*. Single-Atom Nanozyme for Wound Antibacterial Applications. Angew. Chem. Int. Ed. 2019, 58(15), 4911-4916. (*Corresponding authors). (ESI Highly Cited Paper) (Highlighted by Chemical & Engineering News: MOF-derived nanoparticles exhibit enzymelike catalytic activity).

14. Bing Jiang, Ruofei Zhang, Jianlin Zhang, Yaxin Hou, Xuehui Chen, Meng Zhou, Xiuyun Tian, Chunyi Hao, Kelong Fan*, and Xiyun Yan*. GRP78-targeted ferritin nanocaged ultra-high dose of doxorubicin for hepatocellular carcinoma therapy. Theranostics. 2019, 9 (8), 2167-2182. (*Corresponding authors)

13. Bing Jiang#, Liang Yan#, Jianlin Zhang, Meng Zhou, Guizhi Shi, Xiuyun Tian, Kelong Fan*, Chunyi Hao*, Xiyun Yan*. Biomineralization Synthesis of the Cobalt Nanozyme in SP94-Ferritin Nanocages for Prognostic Diagnosis of Hepatocellular Carcinoma. ACS Appl. Mater. Interfaces. 2019, 11 (10), 9747-9755. (*Corresponding authors)

12. Yiliang Jin, Jiuyang He, Kelong Fan*, and Xinyun Yan*. Ferritin variants: Inspirations for rationally designing protein nanocarriers. Nanoscale. 2019, 11, 12449-12459. (*Corresponding authors)

2018
11. Kelong Fan#, Juqun Xi#, Lei Fan, Peixia Wang, Chunhua Zhu, Yan Tang, Xiangdong Xu, Minmin Liang, Bing Jiang, Xiyun Yan#, Lizeng Gao#. In vivo Guiding Nitrogen-doped Carbon Nanozyme for Tumor Catalytic Therapy. Nature Commun. 2018, 9: 1440. (ESI Highly Cited Paper) (Highlighted by Global Times, The New Indian Express, Business Standard, and China Daily: Chinese scientists develop nanozymes to target tumor cells; Nanozyme strategy helps kill tumors) (Included by Wikipedia ‘Artificial enzyme’)

10. Kelong Fan*#, Xiaohua Jia#, Meng Zhou#, Kun Wang, João Conde, Jiuyang He, Jie Tian* and Xiyun Yan*. Ferritin Nanocarrier Traverses the Blood Brain Barrier and Kills Glioma. ACS Nano 2018, 12(5), 4015-4115. (*Corresponding authors) (Selected as Breakthrough of nanotechnology in 2018 by New Trends in Nanotechnology, Material and Environmental sciences)

9. Kelong Fan#*, Bing Jiang#, Zhe Guan, Jiuyang He, Dongling Yang, Ni Xie, Guohui Nie, Can Xie, and Xiyun Yan*. Fenobody: A Ferritin-Displayed Nanobody with High Apparent Affinity and Half-Life Extension. Anal. Chem. 2018, 90 (9), 5671–5677.(*Corresponding authors)

8. Yang Du#, Kelong Fan#, Hejun Zhang, Li Li, Peixia Wang, Jiuyang He, Shigang Ding, Xiyun Yan, Jie Tian. Endoscopic molecular imaging of early gastric cancer using fluorescently labeled human H-ferritin nanoparticle. Nanomedicine: NBM. 2018, 14 (7), 2259-2270. (#Contributed equally to this work)

7. Xiangqin Meng, Kelong Fan*. Application of Nanozymes in Disease Diagnosis. Progress in Biochemistry and Biophysics. 2018. 45(2), 218-236. (# Corresponding authors)
2017
6. Kelong Fan, Hui Wang, Juqun Xi, Qi Liu, Xiangqin Meng, Demin Duan, Lizeng Gao, Xiyun Yan. Optimization of Fe3O4 nanozyme activity via single amino acid modification mimicking an enzyme active site. Chem. Commun. (Camb.). 2017, 53(2), 424-427. (ESI Highly Cited Paper)

5. Kelong Fan, Meng Zhou, Xiyun Yan. Questions about horse spleen ferritin crossing the blood brain barrier via mouse transferrin receptor 1. Protein & Cell, 2017, 8 (11), 788-790.
2015
4. Demin Duan#, Kelong Fan#, Dexi Zhang, Shuguang Tan, Mifang Liang, Yang Liu, Jianlin Zhang, Panhe Zhang, Wei Liu, Xiangguo Qiu, Gary P. Kobinger, George Fu Gao and Xiyun Yan. Nanozyme-strip for rapid local diagnosis of Ebola. Biosens. Bioelectron. 2015, 74, 134-141. (#Contributed equally to this work). (Highlighted by ELSEVIER: How a new test could help curb the spread of Ebola), (Selected to be awarded the Elsevier Atlas), (Included by Wikipedia ‘Artificial enzyme’)
2014
3. Minmin Liang#, Kelong Fan#, Meng Zhou, Demin Duan, Jiyan Zheng, Dongling Yang, Jing Feng and Xiyun Yan. H-ferritin-nanocaged doxorubicin nanoparticles specifically target and kill tumors with a single-dose injection. Proc. Natl. Acad. Sci. USA. 2014, 111(41), 14900-14905. (#Contributed equally to this work) (ESI Highly Cited Paper) (Highlighted by Asia Scientists: Harnessing Nature's Design To Reduce Chemo Side-Effects)
2013
2. Kelong Fan, Lizeng Gao and Xiyun Yan. Human ferritin for tumor detection and therapy. WIREs Nanomed. Nanobiotech. 2013, 5(4), 287-298.
2012
1. Kelong Fan, Changqian Cao, Yongxin Pan, Di Lu, Dongling Yang, Jing Feng, Lina Song, Minmin Liang and Xiyun Yan. Magnetoferritin nanoparticles for targeting and visualizing tumour tissues. Nature Nanotechnol. 2012, 7, 459-464. (ESI Highly Cited Paper) (Highlighted by Gen. Eng. Biotechnol. News: Magnetoferritin Nanoparticles Highlight Tumors Without Targeting Ligands or Contrast Agents), (Highlighted by Chemistry Views: Detecting Tumor Cells with Iron), (Included by Wikipedia ‘Artificial enzyme’)